网站首页 |设为首页|收藏本站 |联系我们
欢迎进入广东道勤项目管理咨询有限公司官方网站!
您的位置所在:首页 > 招标采购 > 澄清/修改通知
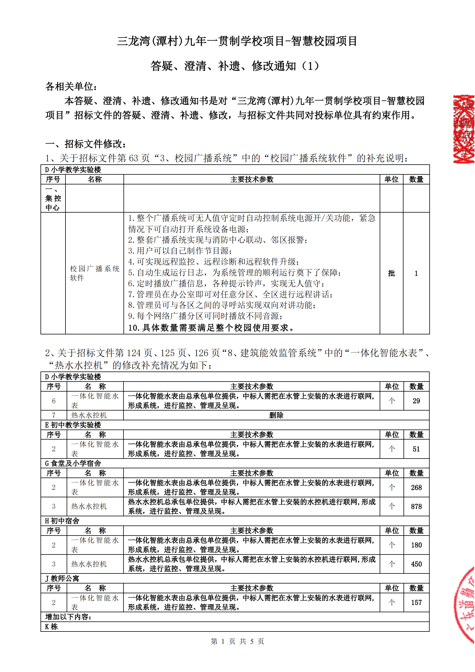
三龙湾(潭村)九年一贯制学校项目-智慧校园项目答疑、澄清、补遗、修改通知(1)
2023-04-10
上一篇:三龙湾(潭村)九年一贯制学校项目-电梯供应安装答疑、澄清、补遗、修改通知(3)
下一篇:三龙湾(潭村)九年一贯制学校项目-智慧校园项目答疑、澄清、补遗、修改通知(2)