网站首页 |设为首页|收藏本站 |联系我们
欢迎进入广东道勤项目管理咨询有限公司官方网站!
您的位置所在:首页 > 招标采购 > 澄清/修改通知
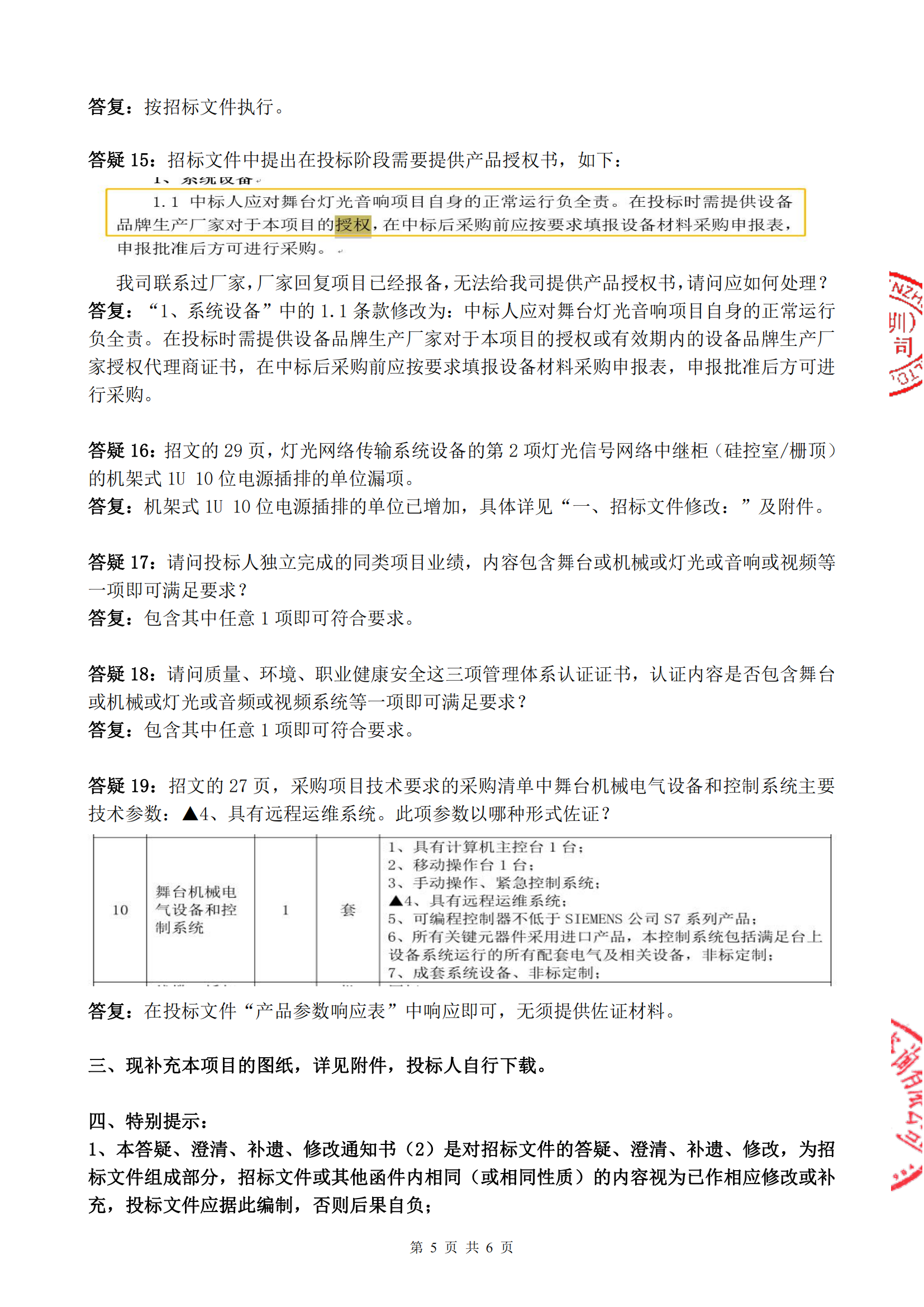
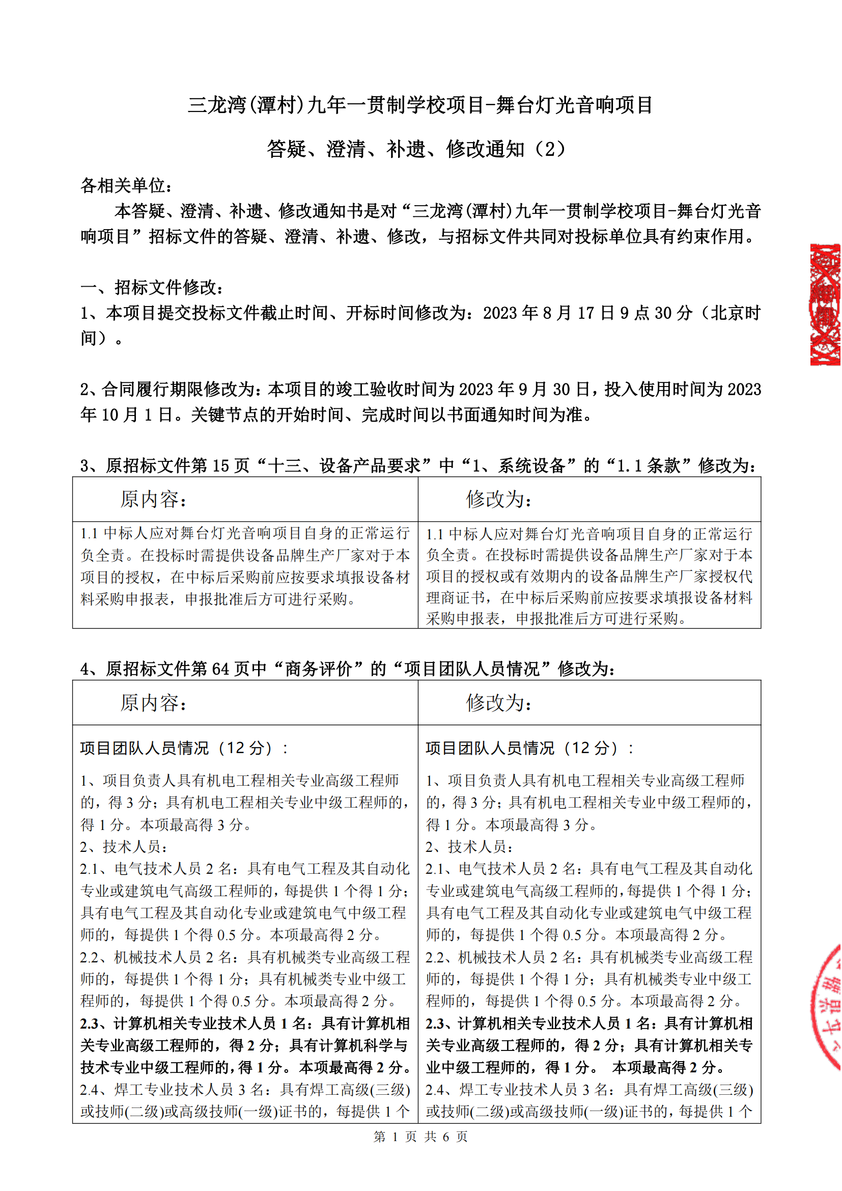
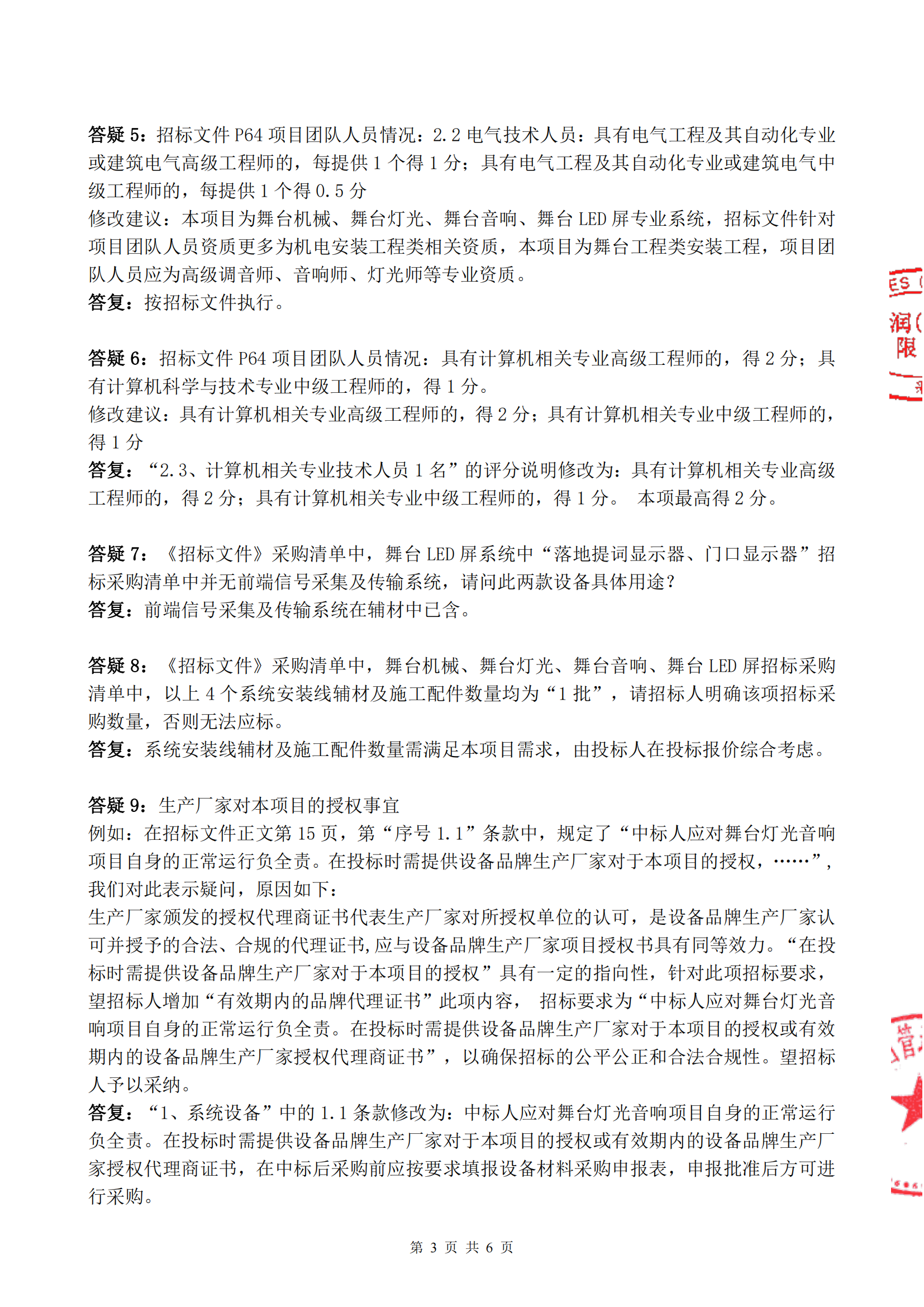
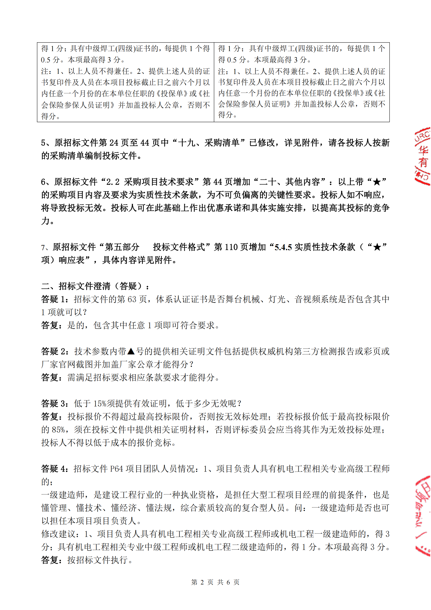
三龙湾(潭村)九年一贯制学校项目-舞台灯光音响项目答疑、澄清、补遗、修改通知(2)
2023-08-01
附件2:5.4.4 实质性技术条款(“★”项)响应表.docx
附件1:十九、采购清单.doc
附件3:图纸.rar
上一篇:三龙湾(潭村)九年一贯制学校项目-舞台灯光音响项目答疑、澄清、补遗、修改通知(1)
下一篇:三龙湾(潭村)九年一贯制学校项目-舞台灯光音响项目答疑、澄清、补遗、修改通知(3)